Other Writings

Miscellaneous white papers, design documents, etc., in reverse chronological order.

White papers
Resources, and Versions, and Identifiers! Oh, my!
PDF ESIP identifier testbed report
Proposal for a lightweight fixity tool
Resources, versions, and URIs
PDF SPOT Grid Reference System (GRS)
Spatial footprint visualization
Type assertions in Python
Simple geometry language
Simple SQL-based text search
Spatial similarity functions
Dublin Core explorer
Simple Ingest Protocol (SIP)
External object identifier scheme
PDF SDLIP evaluation
ADL-related design documents
An experiment in metadata mapping
PDF Middleware development notes
PDF Geospatial DL components (.gif)
ADN metadata mapping
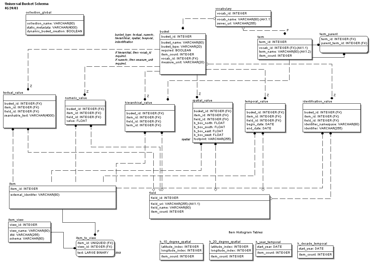
Universal bucket schema
Object-oriented ADL interface
PDF Middleware development plan
PDF User interface functional areas (.gif)
PDF Architecture diagram (.gif)
PDF "Personal, distributed collections" proposal
PDF The ADL Catalog, a representative collection
PDF Middleware-gazetteer integration (.gif)
PDF DOQQ ingest process (.gif)
PDF DOQQ file format
PDF Web interface functional specification
PDF Logging architecture
PDF Operational tasks
PDF Server-side architecture

last modified 2016-02-04 09:29